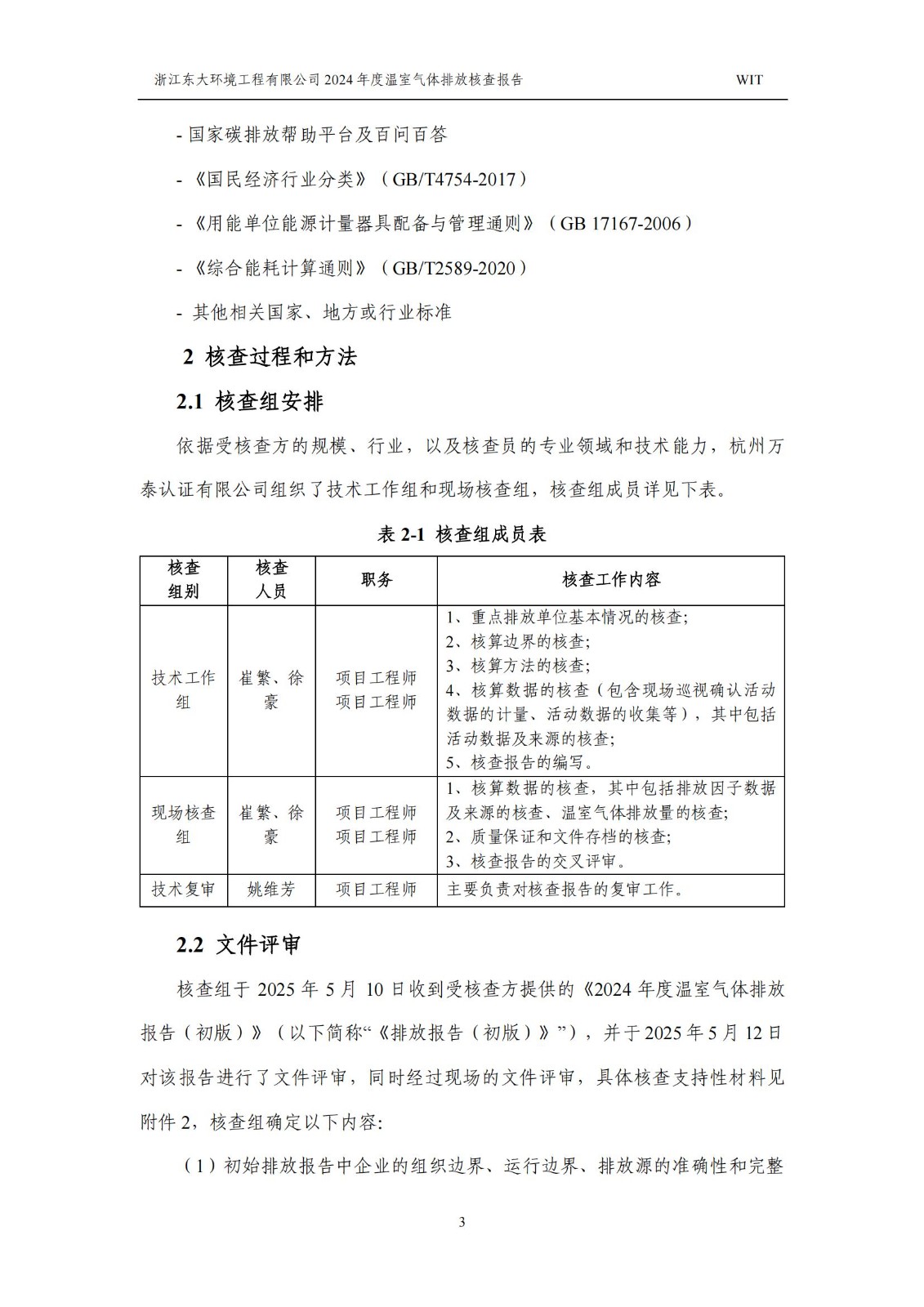
聯系電話
郵箱地址
QQ客服
您的位置:
上一篇:浙江東大環境工程有限公司2023年溫室氣體排放核查報告
郵編:311800
郵箱:sales@zjdongda.com
電話:0575-87139000
地址:浙江省諸暨市西二環路300號
Copyright ? 2002-2020 浙江東大環境工程有限公司 版權所有 備案號:浙ICP備20020170號-1 浙公網安備33068102001135 網站地圖sitemap地圖
咨詢在線客服
電話
0575-87139000
掃一掃,關注我們